
I took on this Information Architecture (IA) and navigation (nav) system project after the chat platform that I launched as an MVP had matured into a travel Customer Relations Management (CRM) platform, with more features added to the chat channel and with email and phone integration on the way.
It was important to make sure we design the CRM holistically, accounting for many different future use cases.
I took on this Information Architecture (IA) and navigation (nav) system project after the chat platform that I launched as an MVP had matured into a travel Customer Relations Management (CRM) platform, with more features added to the chat channel and with email and phone integration on the way.
It was important to make sure we design the CRM holistically, accounting for many different future use cases.
I took on this Information Architecture (IA) and navigation (nav) system project after the chat platform that I launched as an MVP had matured into a travel Customer Relations Management (CRM) platform, with more features added to the chat channel and with email and phone integration on the way.
It was important to make sure we design the CRM holistically, accounting for many different future use cases.
I took on this Information Architecture (IA) and navigation (nav) system project after the chat platform that I launched as an MVP had matured into a travel Customer Relations Management (CRM) platform, with more features added to the chat channel and with email and phone integration on the way.
It was important to make sure we design the CRM holistically, accounting for many different future use cases.
I did this work as a sole UX designer on the project while working at the Expedia Global Operations (GCO) org.
I did this work as a sole designer on the project while working at the Expedia Global Operations (GCO) org.
I did this work as a sole designer on the project while working at the Expedia Global Operations (GCO) org.
I did this work as a sole designer on the project while working at the Expedia Global Operations (GCO) org.
Here is my step by step process with a glimpse into incremental deliverables along the way:
Here is my step by step process with a glimpse into incremental deliverables along the way:
Here is my step by step process with a glimpse into incremental deliverables along the way:
Here is my step by step process with a glimpse into incremental deliverables along the way:
Here is my step by step process with a glimpse into incremental deliverables along the way:
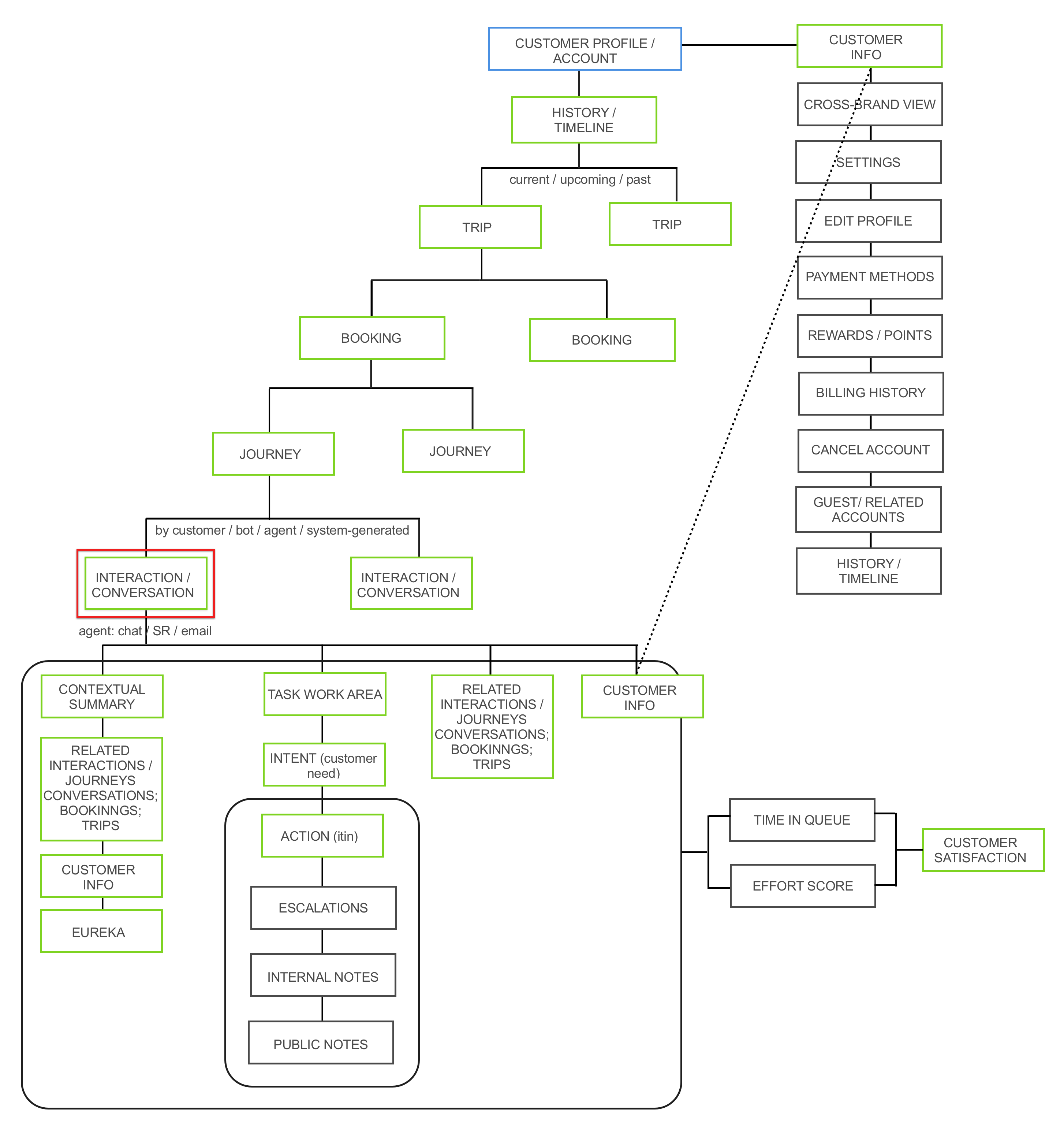
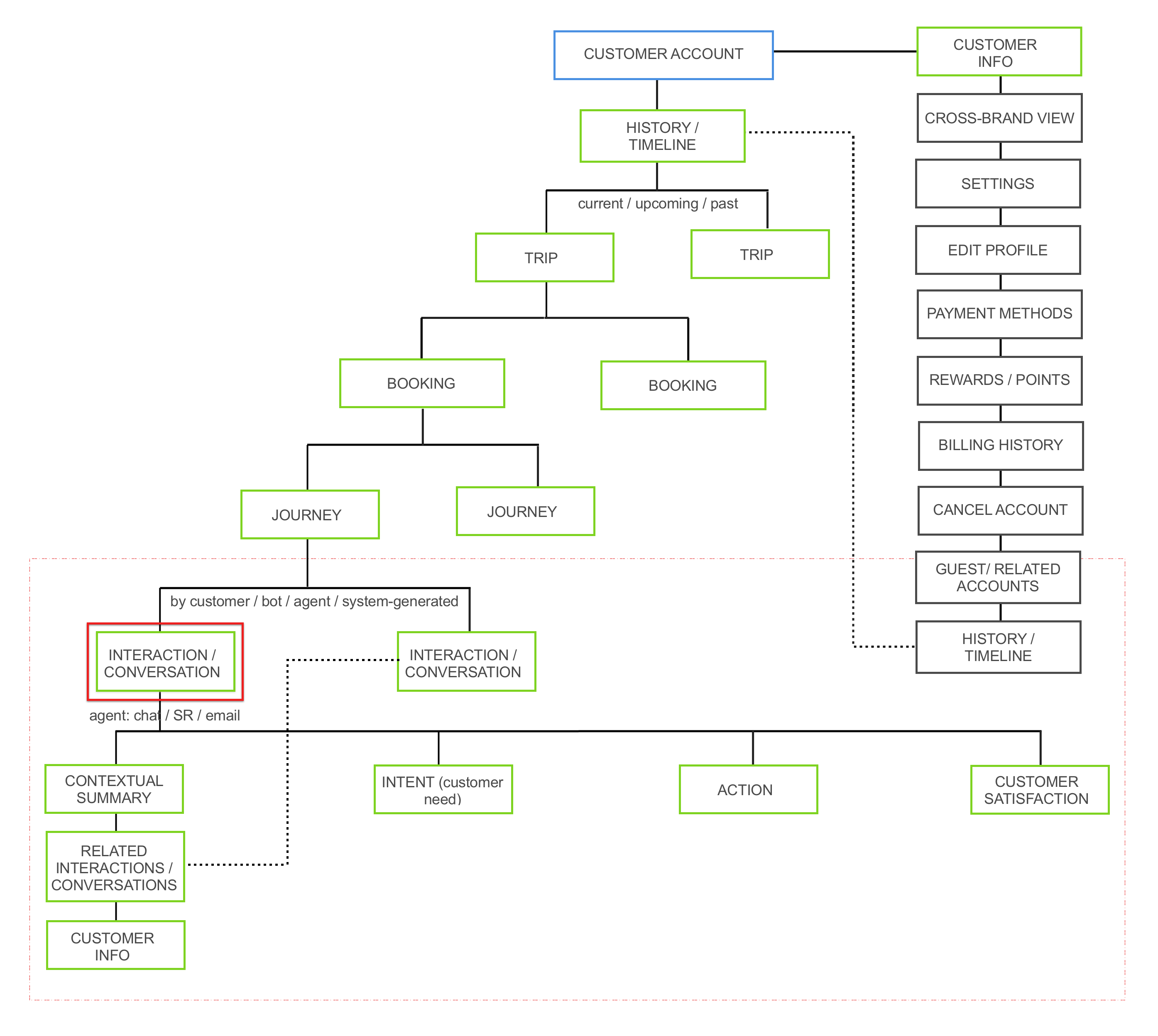
I took into consideration all the history, search and analytics workshop and user story writing findings I discovered in the process, and tweaked the final IA diagram accordingly.
It became clear that the search functionality should be a global feature. History area discoveries again reinforced the urgency to build an efficient and comprehensive contextual timeline to review customer activity and help agent do their job well and fast.
I took into consideration all the history, search and analytics workshop and user story writing findings I discovered in the process, and tweaked the final IA diagram accordingly.
It became clear that the search functionality should be a global feature. History area discoveries again reinforced the urgency to build an efficient and comprehensive contextual timeline to review customer activity and help agent do their job well and fast.
I took into consideration all the history, search and analytics workshop and user story writing findings I discovered in the process, and tweaked the final IA diagram accordingly.
It became clear that the Search functionality should be a global feature. History area discoveries again reinforced the urgency to build an efficient and comprehensive contextual timeline to review customer activity and help agent do their job well and fast.
I took into consideration all the history, search and analytics workshop and user story writing findings I discovered in the process, and tweaked the final IA diagram accordingly.
It became clear that the Search functionality should be a global feature. History area discoveries again reinforced the urgency to build an efficient and comprehensive contextual timeline to review customer activity and help agent do their job well and fast.
I took into consideration all the history, search and analytics workshop and user story writing findings I discovered in the process, and tweaked the final IA diagram accordingly.
It became clear that the Search functionality should be a global feature. History area discoveries again reinforced the urgency to build an efficient and comprehensive contextual timeline to review customer activity and help agent do their job well and fast.




Throughout the time that I've been designing for the CRM platform, I've been working on the vision mocks to keep our leadership and cross-functional teams excited about what's ahead and to help plan the UX work accordingly.
The designs you see here are all my original designs.
Throughout the time that I've been working on the CRM platform, I've been working on the vision mocks to keep our leadership and cross-functional teams excited about what's ahead and to plan the UX work accordingly.
The designs you see here are all my original designs.
Throughout the time that I've been working on the CRM platform, I've been working on the vision mocks to keep our leadership and cross-functional teams excited about what's ahead and to plan the UX work accordingly.
The designs you see here are all my original designs.
Throughout the time that I've been working on the CRM platform, I've been working on the vision mocks to keep our leadership and cross-functional teams excited about what's ahead and to plan the UX work accordingly.
The designs you see here are all my original designs.
Throughout the time that I've been working on the CRM platform, I've been working on the vision mocks to keep our leadership and cross-functional teams excited about what's ahead and to plan the UX work accordingly.
The designs you see here are all my original designs.
Sketch prototype - horizontal nav

Sketch prototype - vertical nav


This project required dealing with great complexity and ambiguity from the very beginning as the scope was very broad and covered IA, nav system and history area designs.
Working collaboratively cross-functionally and staying open and curious was what helped me focus both on the next steps and the big picture at the same time!
Also, along with the usual design skillset that I use in my design projects, I got a chance to do activities such as:
This project required dealing with great complexity and ambiguity from the very beginning as the scope was very broad and covered IA, nav system and history area design.
Working collaboratively cross-functionally and staying open and curious was what helped me focus both on the next steps and the big picture at the same time!
Also, along with the usual design skillset that I use in my design projects, I got a chance to do activities such as:
This project required dealing with great complexity and ambiguity from the very beginning as the scope was very broad and covered IA, nav system and history area design.
Working collaboratively cross-functionally and staying open and curious was what helped me focus both on the next steps and the big picture at the same time!
Also, along with the usual design skillset that I use in my design projects, I got a chance to do activities such as:
This project required dealing with great complexity and ambiguity from the very beginning as the scope was very broad and covered IA, nav system and history area design.
Working collaboratively cross-functionally and staying open and curious was what helped me focus both on the next steps and the big picture at the same time!
Also, along with the usual design skillset that I use in my design projects, I got a chance to do activities such as:
This project required dealing with great complexity and ambiguity from the very beginning as the scope was very broad and covered IA, nav system and history area design.
Working collaboratively cross-functionally and staying open and curious was what helped me focus both on the next steps and the big picture at the same time!
Also, along with the usual design skillset that I use in my design projects, I got a chance to do activities such as: